Logo

Eziplan Care Management

Need help with Eziplan Rostering?

Support at Home - Overview

Support at Home - Overview

Support at Home - Overview

Overview of Support at Home and functionality in Eziplan

Last updated on 02 Mar, 2026

This article is designed to give you an overview of Eziplan's approach to the new Support at Home Reforms due to go-live on 1 November 2025 (delayed from 1 July 2025). 

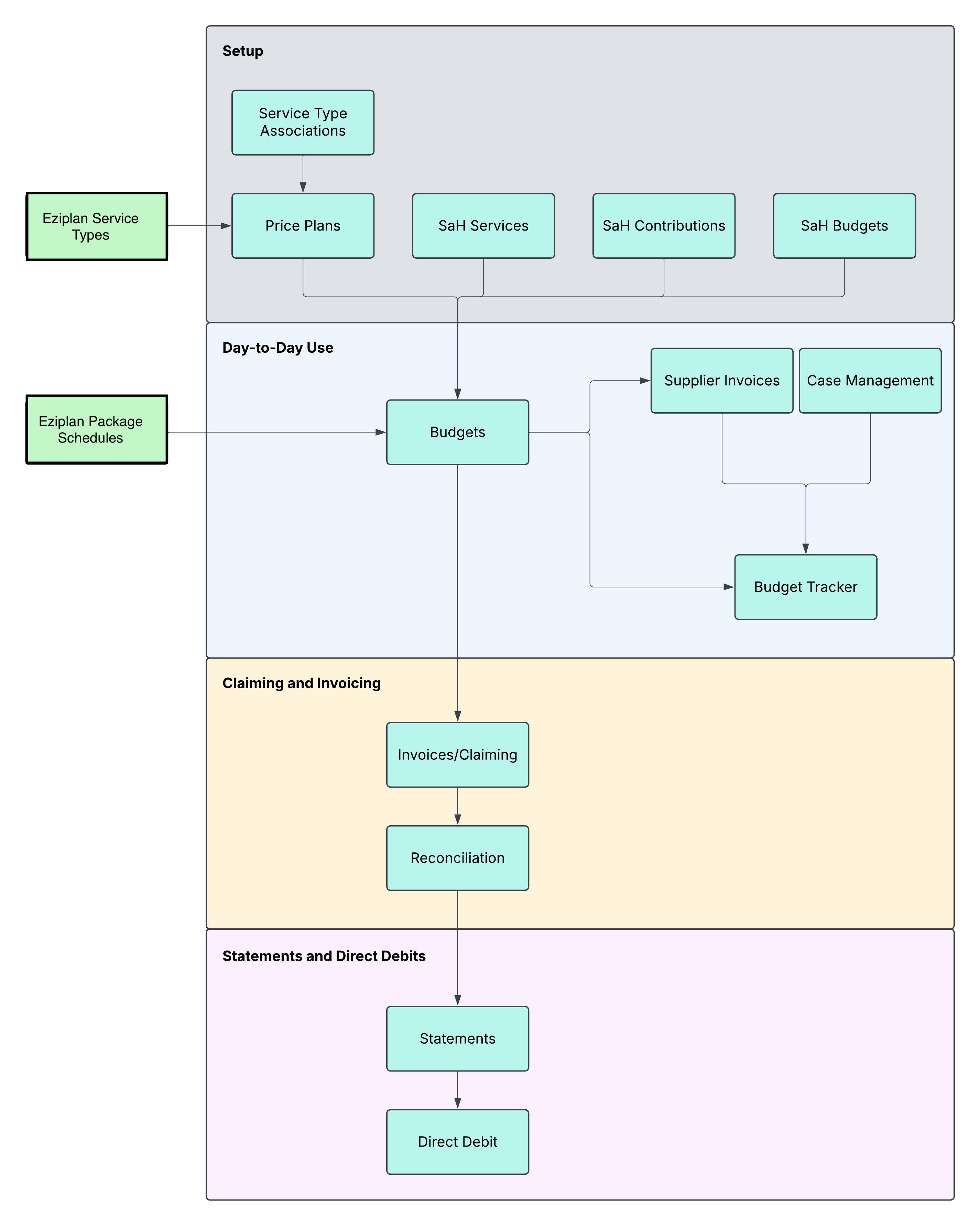
Support at Home will be receiving a dedicated module with multiple features combining to create one efficient system that helps you stay compliant and reduce busy work. Below is a basic diagram for the flow of information and features that make up Support at Home:

Image 

Setup

To make Support at Home work within Eziplan, a number of features need to be used and completed. There are two mandatory features for the rest of the functions to work and some additional setup features that will increase functionality of other features further down the flow. 

  • Service Type Associations (Mandatory)
    This feature is built to help you match your existing Eziplan Services to the new SaH service types. You can find more information.
     

  • Price Plans (Mandatory)
    This feature is built to help you build out your Price Plan for each service type in Eziplan
     

  • SaH Service
    This is a non-mandatory feature that will allow you to upload Approved Services per client. Until SaH is released on the 1st of November 2025 there will be no data required here
     

  • SaH Contributions
    This is a non-mandatory feature that will allow you to upload Co-Contribution percentages per client. Until SaH is released on the 1st of November 2025 there will be no data required here
     

  • SaH Budgets
    This is a non-mandatory feature that will allow you to upload Budget Totals per client. Until SaH is released on the 1st of November 2025 there will be no data required here

 

Day to Day Use

The Features Contained in this section will be the most heavily used in the day to day environment and have been designed to increase operational efficiency
 

  • Budgets
    Under the new Support at Home within Eziplan, Budgets have received a large upgrade compared to the existing Home Care Package Budgets allowing for greater in depth planning. You can find more about the Budget Builder here
     

  • Budget Tracker
    A new feature is the budget tracker that is available on a company wide and individual client perspective. This budget updates in realtime giving Case Managers and Executive Team up to date information to make informed decisions. 
     

  • Case Management
    A new feature is the Case Management Feature allowing Case Managers to record their notes and an associated time component to be billed. 
     

  • Supplier Invoices
    Supplier Invoices allows providers to upload 3rd party invoices and complete an approval process before claiming as part of Support at Home

 

Claiming and Invoicing

Eziplan has features being built specific to Invoicing and Reconciling invoices with Services Australia. We will populate this section as we get closer to releasing features.

 

Statements and Direct Debit

Eziplan has features being built specific to building compliant easy to read statements as well as integrations with direct debiting solutions for collecting Co-Contributions. We will populate this section as we get closer to releasing features.

***For assistance setting up your system for Support at Home please contact the Ezihealth Helpdesk.***

Did you find this article helpful?
Previous

SAH Dashboard

Next